会员中心
管理后台
在线留言
不良反应信息填报
人才招聘
欢迎来到
润缘制药有限公司官方网站
!
请
登陆
/
免费注册
搜 索
首页
公司简介
新闻资讯
公司动态
行业资讯
产品与服务
独家产品
经典名方
心脑血管
风湿骨病
补肾益精
健脾理中
止咳清热
明目舒肝
补血通乳
仪器设备
资质证书
营业执照
药品生产许可证
药品注册文号
互联网药品信息服务资格证
各项专利证书
学术资料
媒体宣传
产品视频
药材科普
联系我们
在线留言
不良反应信息填报
人才招聘
全部
媒体宣传
成药学术
药材科普
首页
>
学术资料
>
成药学术
>
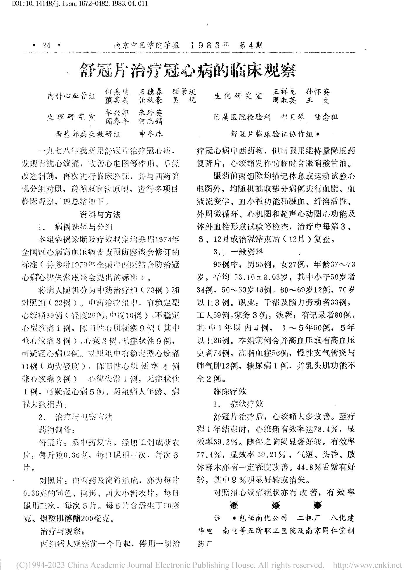
舒冠片治疗冠心病的临床观察——南京中医学院学报1983年第四期
舒冠片治疗冠心病的临床观察——南京中医学院学报1983年第四期
更新时间:2024-02-11
浏览量:386
标签:
上一篇:
引用优酷等外部网站视频示例
下一篇:
一味活血祛瘀的“王牌”中药,可治高血压、冠心病、心梗、高血脂
相关视频